Lợi ích của biều đồ mũi tên trong nâng cao năng suất chất lượng
(VietQ.vn) - Biểu đồ mũi tên là loại biểu đồ vạch thời gian biểu được sử dụng trong “kỹ thuật xem xét và đánh giá” (PERT). PERT là một kỹ thuật lập kế hoạch và thời gian biểu được xây dựng ở Mỹ vào năm 1957.
Phát triển giao thông thông minh thông qua tiêu chuẩn
Thu hồi và tiêu hủy sản phẩm Cléo của Công ty vẻ đẹp Francia do không đảm bảo chất lượng
Hà Nội: Phát hiện xác động vật bốc mùi tại cơ sở sản xuất bim bim
TCVN 13972:2024 – Định hướng nâng cao hiệu suất năng lượng cho máy hút mùi
Nó bao gồm một mạng mũi tên và các nút chỉ ra mối quan hệ giữa các nhiệm vụ cần thiết để thực hiện kế hoạch. Các nhóm dự án và nhóm chất lượng thường sử dụng để vẽ và kiểm tra thời gian biểu giải quyết vấn đề. Khi tất cả thành viên của nhóm cùng xây dựng biểu đồ mũi tên qua việc sử dụng các thẻ, việc kiểm soát tiến độ trở nên hiệu quả hơn nhiều.
Biểu đồ hình mũi tên cung cấp cho chúng ta bức tranh trực quan về các hoạt động được triển khai để hỗ trợ cho công tác hoạch định và trao đổi thông tin về dự án.

Biểu đồ hình mũi tên cung cấp bức tranh trực quan về các hoạt động được triển khai để hỗ trợ cho công tác hoạch định và trao đổi thông tin về dự án.
Lợi ích: Hiểu và quản lý dự án hay nhiệm vụ một cách toàn diện thông qua việc phân chia dự án thành các hoạt động và sắp xếp chúng theo thứ tự hợp lý. Xem xét toàn bộ nhiệm vụ và xác định khó khăn tiềm tàng trước khi bắt đầu công việc.
Việc vẽ hệ thống mạng dẫn đến sự phát hiện ra những điểm có thể cải tiến mà trước đó chưa được chú trọng. Cải tiến việc trao đổi thông tin giữa các thành viên trong nhóm, thúc đẩy sự hiểu biết và tạo điều kiện để sự thỏa thuận trở nên dễ dàng. Biểu đồ hình mũi tên có thể được áp dụng trong giai đoạn đầu của các dự án để xác định thời gian và quản lý kế hoạch.

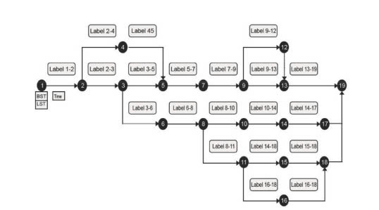
Ví dụ biểu đồ mũi tên.
Biểu đồ mũi tên được cấu tạo bởi các mũi tên đặc, mũi tên đen và các vòng tròn sử dụng theo cách cụ thể. Các bước thiết kế Biểu đồ mũi tên bao gồm:
Bước 1: Từ các chiến lược đã đề ra, chọn một chiến lược với các hoạt động cần thực hiện. Đây là mục tiêu của biểu đồ mũi tên.
Bước 2: Chỉ rõ mọi yêu cầu bắt buộc với các mục tiêu.
Bước 3: Thảo luận về mục tiêu và lập danh mục tất cả hoạt động cần thiết.
Bước 4: Khi đã tìm ra đầy đủ hoạt động, viết tất cả lên các nhãn (Label) riêng.
Bước 5: Sắp xếp các nhãn theo thứ tự các hoạt động cần hoàn thành. Quyết định khoảng thời gian cho từng nhiệm vụ.
Bước 6: Loại bỏ các nhãn không cần thiết hoặc trùng lặp và nối chúng với nhau bằng mũi tên vẽ bằng bút chì. Tính toán thời gian triển khai ngắn nhất có thể; thời gian bắt đầu và kết thúc sớm nhất cho từng nhiệm vụ.
Bước 7: Xem xét biểu đồ và thêm nhãn cho các hoạt động bị bỏ sót.
Bước 8: Tìm các đường nối thông qua mạng công việc với số nhãn hoạt động lớn nhất theo chiều dài của nó và sắp xếp chúng theo đường thẳng và đặt các vòng nút giữa chúng.
Bước 9: Sắp xếp các hoạt động song song tại các vị trí đúng.
Bước 10: Khi đã quyết định vị trí của tất cả các nhãn hoạt động, vẽ đường mũi tên và vòng nút. Đánh số các nút theo thứ tự từ trái qua phải và ghi tên các thành viên nhóm và các thông tin cần thiết khác vào biểu đồ.
Thành Long











